微信官方通知,原“商家转账到零钱”已升级为“商家转账”。最新版见 微信提现-商家转账2025新版
微信官方通知,原“企业付款到零钱”已升级为“商家转账到零钱”,为了提供更好的资金安全保障以及业务体验,微信商户号原开通的微信提现【企业付款到零钱】将逐步下线,后续会长期维护及优化【商家转账到零钱】,建议尽快升级。
需要先登录商户号后台:https://pay.weixin.qq.com/

一、简介
支持商城用户将余额、收入奖励提现到微信零钱,商户可以使用商家转账用于费用报销、员工福利发放、合作伙伴货款或服务款项支付等场景,提高转账效率。
二、开通‘商家转账到零钱’的前提条件
① 暂时不支持小微商户、个体工商户。
② 保持正常健康交易。商户号历史无风险行为
③ 开通环节需提交转账场景证明资料,并签订转账场景真实性承诺函
三、开通商家转账到零钱的权限、配置流程(开通权限--配置转账方式--设置ip接口安全--转账额度--设置aplv3密钥--商城后台填写等)
(一)开通权限
1、开通运营账户
为保障商户资金安全,商户的营销、佣金等付款均需从运营账户出资。基本账户只能用于收款。若担心审核通过时间不定影响出资,请提前开通运营账户并充值,再开通商家转账到零钱。
操作路径:商户平台 -> 产品中心 -> (资金解决方案模块)运营账户
充值方式:详情请看下方“(二)开通配置-充值资金”说明
重要提示: 开通运营账户后所有运营业务都将从运营账户出资(包括商家转账到零钱、企业付款到零钱、代金券、现金红包等,若余额不足,需另外充值进去,基本账户不支持直接转到运营账户)。 请在开通后及时充值所需金额,否则会导致涉及到运营账户的付款业务付款失败。 运营账户开通后不可关闭。 建议先开通运营账户并充值,再开通相关产品权限 。
2、开通商家转账到零钱
商户进入微信支付【商户平台pay.weixin.qq.com -> 产品中心 -> (运营工具模块)商家转账到零钱】,点击开通进入开通流程。



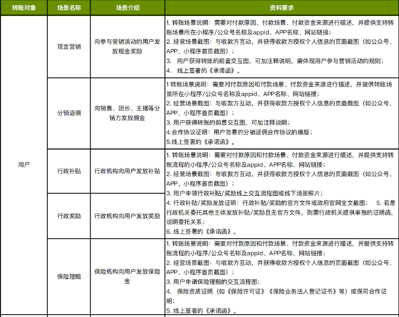
按指引开通运营账户(若商户号已开通运营账户,本步骤确认即可)、选择转账场景、提交证明资料。每个商户最多可在商户平台申请3种转账场景:




(二)开通配置
商户号已开通好商家转账到零钱产品权限,可通过「商户平台 -> 产品中心 -> (运营工具)商家转账到零钱 -> 前往功能」完成各项设置、通过页面发起转账和查询转账记录。
1、运营账户充值资金
发起转账前,需要向运营账户中充值。在【微信支付商户平台 -> 交易中心 -> 充值/转入】选择入款账户为运营账户,支持网银充值、扫码充值和转账充值。
使用转账充值需在【商户平台 -> 产品中心 -> (资金解决方案模块)转账充值】先开通转账充值权限。

2、设置转账发起方式
商家转账的发起方式分为两种:API发起转账 和 页面发起转账 ,使用商家转账至少开启一种方式。
(1)使用页面发起转账,验证操作密码后即可开启页面发起转账功能。
使用流程:下载模版 -> 填写转账信息并上传 -> 确认出资。
转账规则请至平台下载模版后查看。若超过24小时未确认,系统将关闭转账。确认后资金将转入用户的微信零钱,不可取消。

(2)使用API发起转账,需要额外设置转账验密人,并且在开启后设置接口安全(配置API 调用的IP地址)才可发起转账。



3、API发起转账的相关配置
(1)设置验密人、免密功能
开通好“商家转账到零钱”,用户申请提现到微信,商城后台进行打款,发起商家转账后,需要付款验密人安全确认,验密人默认为微信商户号的超级管理员;商户也可根据自己的业务场景、灵活调整「付款验密额度」和「付款验密人」。
未设置免密付款,移动端验密示意参考如下图。

在保障安全的前提下,为提高付款效率,商家可以申请一定的免密额度,在免密额度内的付款将不会给验密人发送验密通知。设置免密付款,可参考:商家付款验密操作指引
免密额度最高可设置为20,000元,需按提示完成安全设置后才可设置成功。

配置安全医生



(2)设置接口安全
填写用于API发起转账的服务器IP地址,具体IP可以自行联系贵司内部技术同事获取。
只有指定的IP地址才可通过API接口发起商家转账,设置该项可以有效避免计划外IP发起转账,保障资金安全。


(三)设置转账额度
商户在功能页面可以操作调整的额度包括“商户号单日转账额度”和“单笔转账最低金额”。其他额度不支持修改。详情可看产品介绍-商家转账到零钱转账规则
1、设置单日转账额度
单日转账额度为商户号单日累计可出资的最大额度。为保障资金安全,建议根据业务实际出资情况设置合理值。
单日转账额度最高可设置为1000,000元,需按提示完成安全设置后才可设置成功。

2、设置单笔转账最低金额
单笔转账最低金额是指商户单次向一名用户转账的最低金额,系统默认为0.3元,也可在商户平台中修改为0.1元。
若单笔转账金额低于0.3元时,用户端收款凭证将不展示转账备注信息,区别如下图

(四)场景管理
每个商户最多可在商户平台申请3种转账场景 。
商户平台支持新增、删除、管理转账场景,也可查看申请时提交的场景证明材料。
首个获得的转账场景为默认场景,在发起商家转账时需传入实际的场景id,若发起转账时未填入场景id,则使用默认场景id。

管理收款用户列表(目前比较少用,这个是指定收款账户的,若不需要,可直接跳过,无需理会):
付款给员工、付款给合作伙伴场景下(佣金报销、企业报销、企业补贴、服务款项、采购款项场景) 只支持向已添加为收款用户列表中的用户发起转账,且该用户已完成微信支付实名认证。
使用这几种场景的商户,请提前在【商户平台 -> 产品中心 -> (运营工具模块)商家转账到零钱 -> 前往功能】,在对应场景下将通过微信实名校验的收款用户添加进收款用户管理列表。若不添加或实名不通过,则无法转账成功。

(五)配置API key
登录微信商户平台 -- 账户中心 -- API安全 -- 设置APIV3密钥

在弹出窗口中点击“已沟通”

输入API密钥,内容为32位字符,包括数字及大小写字母。点击获取短信验证码


输入短信验证码,点击“确认”即设置成功。
(六)下载并配置商户证书(若已下载过,直接忽略这一步)
微信支付的两支付证书,若之前配置微信支付时已经下载过(商户号后台会显示管理证书,已申请有效证书xxx个),且商城后台有上传过证书,则无需重新申请、重新上传。这一步可直接跳过。
如果没上传过,则需要新申请,查看指引


四、商城配置
(一)商城后台 -- 系统 -- 支付方式 -- 开启微信支付-V3新版开关,并填写相关配置
注意:当前开关设置只针对新版微信提现打款(商家转账到零钱功能),用着旧版(企业付款到零钱)功能的请勿开启。

(二)使用小程序或者APP设置,需要到各自插件的【基础设置】中配置。
如果共用微信公众号的微信商户号,填写同一个APIV3密钥,若不是,登录各自微信商户平台设置。
后台小程序设置路径:商城后台 -- 应用中心 -- 小程序 -- 基础设置,开启微信支付-V3新版

后台APP设置路径:商城后台 -- 应用中心 -- APP设置 -- 基础设置,开启微信支付-V3新版

更新时间:2025-04-08 10:34